切换到宽版
开启辅助访问
登录
立即注册
搜索
搜索
搜索
首页
Portal
论坛
同城
人才网
工具
菲龙网工具
个人中心
关于我们
每日签到
本地新闻
时事评论
华人世界
斯里兰卡资讯
中国新闻
新闻视频
国际新闻
娱乐新闻
科技新闻
菲龙广场
房产网
菲龙速聘
二手交易
便民电话
美食餐厅
旅游签证
物流速运
商品买卖
二手车市场
严选
话费充值
便民电话
贺词页面
瀑布流页
汇率查询
APP下载
每日签到
我的任务
道具商店
每日签到
我的任务
道具商店
更改用户名
关于菲龙网
About US
联系菲龙网
活动回顾
加入我们
本版
用户
菲龙网
»
论坛
›
新闻频道
›
科技新闻
›
一图读懂|《2024河南省互联网发展报告》正式发布 ...
菲龙网编辑部7
有 744 人收听 TA
157047
主题
157064
回复
183604
积分
收听TA
发消息
加好友
本文来自
科技新闻
订阅
|
收藏
(
2953
)
菲龙网编辑部7发布过的帖子
0/74
(经济观察)海南自贸港封关在即:解码开放“财富密码”
0/135
英国布里斯托尔博物馆600余件文物被盗
0/135
东西问|李利安:弥勒如何“东渐”成世界性文化符号?
0/135
东西问丨付子堂:“美丽中国”实践如何丰富全球人权文明形态?
0/121
把脉全球环境治理,外国专家:中国贡献可行实践路径
0/119
《只此青海》亮相第七届联合国环境大会
0/119
中国“赫哲族伊玛堪”项目转入人类非物质文化遗产代表作名录
0/115
中方代表“全球治理之友小组”就联合国改革作共同发言
0/118
国台办:统一是台湾前途的唯一方向
查看TA的全部帖子>>
一图读懂|《2024河南省互联网发展报告》正式发布
时间:2025-10-13 10:03
0
220
|
复制链接
|
互动交流
显示全部楼层
阅读模式
直达楼层
马上注册,结交更多好友
您需要
登录
才可以下载或查看,没有账号?
立即注册
x
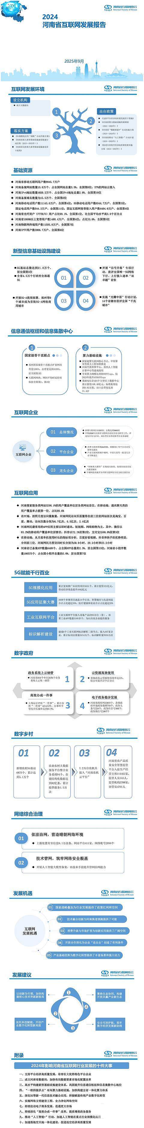
2025年9月,河南省互联网协会正式发布《2024河南省互联网发展报告》(以下简称《报告》)。《报告》共分5篇12章,系统总结了2024年河南省互联网行业基础资源、技术创新、融合应用、网络综合治理等方面的发展现状,集中呈现了互联网行业在加快推进行业现代化发展、赋能我省实体经济数字化转型等方面取得的积极成效,并提出了促进互联网行业繁荣发展的建议。
《报告》显示,2024年,河南省互联网发展环境持续优化。省委、省政府通过支持平台经济高质量发展、布局数据要素市场化配置改革、构建一体化算力体系、加速人工智能在重点行业规模化应用等一系列政策举措,为培育新质生产力营造了良好的发展环境。
在新型信息基础设施建设方面,河南实现扩容提速。截至2024年底,全省5G基站总数达到21.8万个,规模位居全国第5位。通过“信号升格”专项行动,河南省成为全国唯一在5G网络下行和上行接入速率上均获评“双卓越”的省份。5G-A商用部署稳步开展,郑州等8个城市跻身全国首批5G-A网络商用城市行列。此外,“光耀中原”行动计划的深入实施,助力14个省辖市成功获评全国“千兆城市”。
河南作为全国重要信息通信枢纽和信息集散中心地位进一步巩固。郑州国家级互联网骨干直联点完成扩容,新增网间带宽1380G,总带宽达到4100G,跃居全国第三位;互联网网内与网间平均时延则持续保持全国第1位和第3位的领先水平。同时,国家超算互联网核心节点、中原算谷等重大工程加速推进,河南空港智算中心、郑州人工智能计算中心相继建成并投入使用,推动全省算力总规模达到8800 PFlops,较2023年增长4700 PFlops,增长率达到115%。
互联网企业发展呈现量质齐升的良好态势。全省全年新增互联网企业297家,总数达到9869家。消费互联网领域的UU跑腿、锅圈食汇等平台增势强劲,产业互联网领域的中钢网、中原大易等龙头企业不断壮大。“阿帕斯大模型”成功备案并获得河南省首张大模型牌照,标志着本地人工智能大模型发展取得关键突破。
5G规模化应用进入“扬帆”升级新阶段。河南省持续深化“7+28+N”产业链群及农业、交通、文旅等重点行业的5G融合应用,累计复制推广5G应用项目达5651个,数量位居全国前列。相关累计投资121亿元,有效带动经济效益提升约1062亿元。针对中小企业数字化转型的痛点难点,河南打造了30余款标准化、模块化5G应用产品,为2.5万家中小企业提供了精准的转型服务。
互联网技术应用扎实推进。人工智能、区块链、卫星互联网等前沿领域的产业布局加快,并在算法研究、数据安全、技术应用等方面取得了一系列新突破。
政务服务数字化、智能化水平显著提升。全省已有814个单位的2676个业务系统实现上云统一纳管,省级政务云资源使用效率提升至55%,较去年大幅增长27个百分点。国家部署的两批共21项“一件事”集成服务已上线运行17项,并拓展了企业设立“一件事”,累计办件量达62.6万件,企业和群众的获得感与满意度大幅提升。
网络安全屏障更加牢固。河南省坚持依法治网与技术管网相结合,积极营造清朗网络空间,全年上报处置有害信息9.1万余条、违规网站平台411家、网络账号2096个。同时,通过开展人工智能大模型备案等工作,不断提升以技术手段管网治网的能力,全面筑牢网络安全根基。
《报告》的发布为互联网行业研究、产业发展、政府决策,以及社会各界了解河南互联网发展现状与趋势提供了重要参考。《报告》同时发布了2024年影响河南省互联网行业发展的十件大事。
《报告》编制工作得到了省通信管理局、省互联网信息办公室、省发展和改革委员会、省科学技术厅、省工业和信息化厅、省农业农村厅、省商务厅、省行政审批和政务信息管理局、省数据局、国家计算机网络应急技术处理协调中心河南分中心等单位的大力支持,以及河南移动、河南联通、河南电信、河南铁塔、河南广电、大河数科等相关企业的积极配合。
回复
举报
高级模式
B
Color
Image
Link
Quote
Code
Smilies
您需要登录后才可以回帖
登录
|
立即注册
点我进行验证
本版积分规则
发表回复
回帖后跳转到最后一页
关闭
站长推荐
/1
【点击免费下载】菲龙网移动APP客户端
【点击免费下载】菲龙网移动APP客户端,新闻/娱乐/生活资讯生活通,带你了解菲律宾多一点!
查看 »
扫码添加微信客服
快速回复
返回列表
返回顶部