收藏本版 (2953) |订阅

今日: 0|主题: 98136|排名: 4 

发新帖
最新  | 热门  | 热帖  | 精华  | 新窗
筛选: 全部主题 全部时间 发帖时间
新窗 更多 
作者 回复/查看 最后发表
聚焦智慧生活新场景,“移动爱购”数智生活商城焕新消费价值
来源:环球网 10月11日,在2025中国移动全球合作伙伴大会上,“移动爱购”数智生活商城上线试运营。作为中国移动数智化战略的重要落地成果,“移动爱购”商城面向超10亿用 ...

发表于 2025-10-13 10:03|最后回复:菲龙网编辑部7 2025-10-13 10:03

0 157

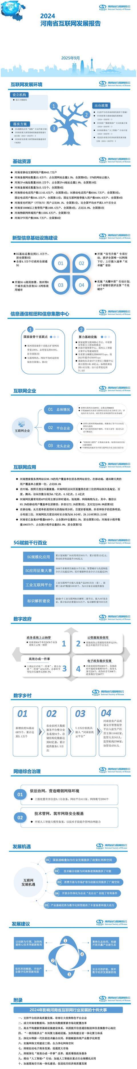
一图读懂|《2024河南省互联网发展报告》正式发布
2025年9月,河南省互联网协会正式发布《2024河南省互联网发展报告》(以下简称《报告》)。《报告》共分5篇12章,系统总结了2024年河南省互联网行业基础资源、技术创新、融合 ...

发表于 2025-10-13 10:03|最后回复:菲龙网编辑部7 2025-10-13 10:03

0 169

10月11日外媒科学网站摘要:现代农业,正在“榨干”土地
10月11日(星期六)消息,国外知名科学网站的主要内容如下: 《自然》网站(www.nature.com) 允许还是禁止?科学界激辩基因改造生物的野外释放 全球自然保护界正就是否应 ...

发表于 2025-10-13 10:03|最后回复:菲龙网编辑部7 2025-10-13 10:03

0 165

网络零售额强势增长,重庆打造“永不落幕的电商节”
10月11日,重庆市政府新闻办举行“高质量完成‘十四五’规划 谱写中国式现代化重庆篇章”系列主题新闻发布会(第十七场),介绍“十四五”时期重庆商务经济高质量发展成效 ...

发表于 2025-10-13 10:03|最后回复:菲龙网编辑部7 2025-10-13 10:03

0 165

“十一双节黄金周”即配需求激增 顺丰同城日均同城配送单量同比增长63%
人民财讯10月11日电,据顺丰同城数据,“十一”期间,其日均同城配送单量同比去年增长63%,其中饮品日均单量同比增长168%;快餐、商超百货及珠宝等贵重物品日均单量同比双 ...

发表于 2025-10-13 10:02|最后回复:菲龙网编辑部7 2025-10-13 10:02

0 138

腾讯视频VIP账号6次超限或面临彻底封号,客服回应
近日,有媒体报道,腾讯视频VIP账号因登录设备超出限制,被平台封禁7天,若超限次数累计达到第6次,将存在彻底封号的可能。 《腾讯视频账号保护规则》显示,同一腾讯视频VI ...

发表于 2025-10-11 13:43|最后回复:菲龙网编辑部7 2025-10-11 13:43

0 358

2025跨境产业集群发展大会在广州举办
来源:东方网 2025年9月28日,以“聚链成势·破浪前行”为主题的2025跨境产业集群发展大会,在广州市白云区启幕。本次大会由广州市白云区跨境电商及物流促进会(简称“跨促 ...

发表于 2025-10-11 13:43|最后回复:菲龙网编辑部7 2025-10-11 13:43

0 360

谷歌:收紧远程办公政策
财联社10月10日电,据报道,谷歌正在缩减其最受欢迎的大流行时期福利之一——“随时随地工作”(Work From Anywhere,WHA)政策。根据一份内部文件,谷歌的“随时随地工作 ...

发表于 2025-10-11 13:42|最后回复:菲龙网编辑部7 2025-10-11 13:42

0 355

天猫双11带动首店热潮,1700多家海外品牌扎堆入驻天猫国际
来源:环球网 【环球网科技综合报道】为了抓住天猫双11全年最大的生意增长机会,全球品牌扎堆入驻天猫国际。 10月10日,天猫国际最新开店数据显示,2025年前三季度,1724家 ...

发表于 2025-10-11 13:42|最后回复:菲龙网编辑部7 2025-10-11 13:42

0 362

VIP账号因登录设备数量超限被封?腾讯视频:为防止黑灰产
10月10日消息,有网友日前在社交平台发文称,其腾讯视频VIP账号因登录设备数量超出限制,被平台封禁7天。网络流传的截图显示该账号累计在4台设备播放,已第4次进入账号安全 ...

发表于 2025-10-11 13:42|最后回复:菲龙网编辑部7 2025-10-11 13:42

0 376

腾讯视频VIP设备超限被“封号”?知情人士:防止黑灰产
近日,有网友在社交平台发文称,自己的腾讯视频VIP账号因登录设备数量超过3台限制,被平台封号7天。 从该网友晒出的App页面截图中可见,其腾讯视频VIP账号已累计在4台设备 ...

发表于 2025-10-11 13:42|最后回复:菲龙网编辑部7 2025-10-11 13:42

0 261

1300000000000000!谷歌每月Tokens消耗量曝光(别数了是千万亿)
1300000000000000! 1.3千万亿,一个令人咂舌的数字。这就是谷歌每月处理的Tokens用量。 据谷歌“宣传委员”Logan Kilpatrick透露,这一数据来自谷歌对旗下各平台的内部统 ...

发表于 2025-10-11 13:42|最后回复:菲龙网编辑部7 2025-10-11 13:42

0 247

Sora2五天下载量破百万!超越ChatGPT增长,iOS免费榜霸榜第一
鹭羽 发自 凹非寺 量子位 | 公众号 QbitAI 比ChatGPT用户增长速度还要快的APP,它来了! 但……还是OpenAI它一家的,还是咱们的老熟人Sora2。 五天下载量破百万次,同时轻 ...

发表于 2025-10-11 13:42|最后回复:菲龙网编辑部7 2025-10-11 13:42

0 244

展现长期社交价值,米连科技主动拥抱监管
随着晚婚、不婚趋势的加剧,新的交友方式崛起,中国婚恋方式正发生深刻转变。根据灼识咨询数据显示,2024年中国在线情感社交市场规模已达226亿元,用户规模约2.8亿,成为全 ...

发表于 2025-10-11 13:42|最后回复:菲龙网编辑部7 2025-10-11 13:42

0 244

尝美食、玩电竞,苏宁易购双11发力社交消费新场景
来源:环球网 【环球网科技综合报道】10月9日,苏宁易购全面启动双11大促。活动期间,苏宁易购联合百家头部家电品牌,围绕用户全场景换新、升级需求,持续加码补贴,双线上 ...

发表于 2025-10-11 13:42|最后回复:菲龙网编辑部7 2025-10-11 13:42

0 242

10月10日外媒科学网站摘要:人的“肥肉”,有了新的克星
10月10日(星期五)消息,国外知名科学网站的主要内容如下: 《自然》网站(www.nature.com) 科研新突破:血液检测有望诊断慢性疲劳综合征 慢性疲劳综合征/肌痛性脑脊髓 ...

发表于 2025-10-11 13:42|最后回复:菲龙网编辑部7 2025-10-11 13:42

0 208

独家|美团快乐猴北方首店落子河北燕郊:10月17日开业,距北京不到10公里
硬折扣赛道正迎来新一轮巨头混战。 10月10日,《每日经济新闻》记者在“快乐猴三河富鼎中心店”微信群独家获悉,美团自营硬折扣社区超市快乐猴将于10月17日在河北省廊坊三 ...

发表于 2025-10-11 13:41|最后回复:菲龙网编辑部7 2025-10-11 13:41

0 179

大厂再战社交:抖快版“朋友圈”上线,抖音研发社交App“海海”
来源| Tech星球 文| 陈桥辉 Tech星球独家获悉,抖音于近期对其App内的“日常”进行了升级,新增创作入口、头像色环提醒以及限时日常发布功能,进一步加码“朋友圈”的社 ...

发表于 2025-10-11 13:41|最后回复:菲龙网编辑部7 2025-10-11 13:41

0 177

鼎泰丰微信商城11月30日停止营业
鼎泰丰官方微信号截图 【鼎泰丰微信商城11月30日停止营业】鼎泰丰官方微信号发文称,因品牌运营调整,微信商城将于2025年11月30日停止营业;为保障顾客权益,请顾客务必 ...

发表于 2025-10-11 13:41|最后回复:菲龙网编辑部7 2025-10-11 13:41

0 181

腾讯视频账号6次超限或面临封号
9日,有网友爆料其腾讯视频VIP账号因登录设备数量超出限制,被平台封禁7天。 对此,腾讯工作人员回应称账号首次超限进入保护期后,前2次可通过手动操作解除限制,但随着 ...

发表于 2025-10-11 13:41|最后回复:菲龙网编辑部7 2025-10-11 13:41

0 171

多平台抢跑“双11”
来源:证券日报 本报记者 刘 萌 一年一度的“双11”电商节拉开帷幕。京东于10月9日20点开启“双11”现货开卖,将一直持续到11月14日,启动时间相较去年提前了5天,将创下全 ...

发表于 2025-10-11 13:41|最后回复:菲龙网编辑部7 2025-10-11 13:41

0 162

低空物流,闪送物流配送的下一站?
从1对1急送到无人机配送,闪送打通低空物流“最后一公里” 作者 | 李白玉 来源 | 野马财经 2025年以来,随着“低空经济”从概念阶段逐步迈向产业构建期,多个试点城市相 ...

发表于 2025-10-11 13:41|最后回复:菲龙网编辑部7 2025-10-11 13:41

0 180

外媒调查特斯拉天价薪酬方案:马斯克“躺着”也能拿走数百亿
10月10日消息,今年9月份,当特斯拉董事会为埃隆·马斯克(Elon Musk)开出企业史上金额最高的薪酬方案时,他们向投资者保证,马斯克必须实现堪称“火星级”的里程碑式目标 ...

发表于 2025-10-11 13:41|最后回复:菲龙网编辑部7 2025-10-11 13:41

0 161

不和中国拼低价,美国小工厂靠协作机器人抢"定制"订单
10月10日消息,在美国各地的小型工厂里,灵活的自动化设备正平稳运转,它们所生产的零部件,既服务于AI超级计算机,也用于制造美国未来的自主海军武器的船体。 这些被称为 ...

发表于 2025-10-11 13:41|最后回复:菲龙网编辑部7 2025-10-11 13:41

0 173

“双11”又来了,你还打算“买买买”吗?
国庆长假刚刚结束,电商江湖的战鼓已经擂响,今年的“双11”比往年来得都早。昨天(10月9日),京东率先开启“双11”活动,比去年提前3天,史无前例地将促销时间拉长到37天 ...

发表于 2025-10-11 13:41|最后回复:菲龙网编辑部7 2025-10-11 13:41

0 174

还可输入 80 个字符
您需要登录后才可以发帖 登录 | 立即注册

本版积分规则

关闭

站长推荐上一条 /1 下一条

扫码添加微信客服
返回版块 返回顶部